随着科学养猫理念的进一步普及,大家对猫咪主食罐头的选择也越来越谨慎了。那么,如何在琳琅满目的品牌中挑选出性价比高、品质优良的主食罐呢?
今天,我们要给大家简单说一下猫咪主食罐头的挑选原则,顺便为大家深度测评一款海洋之星HI CAN猫咪主食罐——鸡肉+扇贝配方,不知道这款罐头的性价比怎么样呢?一起来看看吧!

猫咪主食罐的怎么选?
☞含水量:60%-80%,适当的水分可以给猫咪补水,但太多会导致罐头质量变差;
☞蛋白质:以湿物质计>10%,以干物质计>50%;
☞脂肪:以湿物质计>4%,以干物质计>9%;
☞碳水化合物:<10%,最好不加;
☞其他:不含谷物、胶质(尤其是卡拉胶)、甜味剂和诱食剂。
一、价格
海洋之星HI CAN鸡肉+扇贝配方主食罐的售价是6.5~7.25元/罐,单罐只有85g,所以算下来是7.7~8.5元/100g,相较于其他品牌,价格比较亲民。同时,大家在购买时,还可以关注各大电商平台及实体店的促销活动,以获得更优惠的价格。

二、原料及营养分析

海洋之星HI CAN猫咪主食罐的原料主要包括鸡肉、扇贝和鸡肝,鸡肉富含蛋白质,有助于猫咪的生长发育,鸡肝的占比还算适中,在增加罐头风味的同时,也不会增加猫咪的代谢负担;扇贝则含有丰富的矿物质和微量元素,对猫咪的骨骼和神经系统发育有益。
另外,这款罐头额外添加了鱼油和鸡油,有一定的美毛效果;
最后,这款罐头还添加了少量的丝兰粉,可以减少猫咪的粪便臭味。

在添加剂方面,海洋之星HI CAN猫咪主食罐也没什么问题。
首先,这款罐头没有添加任何人工色素、胶质和防腐剂等有害成分。并且添加了多种维生素和矿物质,确保猫咪在食用过程中能摄取到全面均衡的营养。
此外,这款罐头添加了多种益生元和益生菌,可以提高猫咪的肠胃免疫力。
三、营养数据及检测报告

根据产品包装上的营养标签,海洋之星HI CAN猫咪主食罐的营养成分如下:
●蛋白质:不低于12%
●脂肪:不低于3.5%
●纤维:不超过1%
●水分:不超过79%

我们查询了相关检测报告,证实了海洋之星HI CAN猫咪主食罐产品中所含的营养成分与标签所述一致,表明这款罐头在营养成分方面具有较高的可靠性。
另外,额外加测的几类重金属也没有出现超标的情况,微生物检测符合商业无菌的标准,所以安全方面的可靠性也比较高。
四、适口性反馈
●外观&气味
海洋之星HI CAN猫咪主食罐是比较扎实的肉泥质地,可能不太适合舔舔怪猫咪。但这种质地的饱腹感更强,而且骗水也更好用。

●适口性:
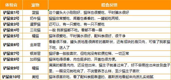
关于适口性,我们邀请了一批铲屎官给自家的猫主子进行试吃。大部分铲屎官都觉得这款罐头的适口性还不错,但也有个别猫咪不是很喜欢。

综合评价
总得来说,海洋之星HI CAN猫咪主食罐在价格、原料、添加剂、营养数据等方面都表现出了较高水平。虽然适口性不是特别好,但其品质保障和营养价值都还不错,推荐指数:★★★☆
当然,在选购猫咪主食罐头时,还需根据猫咪的年龄、体重、健康状况和口味喜好进行综合考虑。只有为猫咪挑选到合适的主食罐头,才能让它们吃得健康、快乐成长。