狗粮测评又来啦~之前给大家分析过领先的蓝莓牛烘焙犬粮,有网友就问这款鸭肉梨配方的怎么样。虽然鸭肉梨配方一直是在夏季比较热门,但秋天也是会上火的嘛~所以择日不如撞日,今天就来和大家一起看看吧!

日常售价:25-36元/斤
代工厂:烟台中宠食品股份有限公司
一、原料组成

1.蛋白质来源主要是冻鸭肉、鲜鸡肉和鸡肝等,动物性原料总占比80.6%,另外添加了少量的豌豆蛋白粉。虽然以鲜肉为主,但加了植物蛋白原料,所以这方面不算优秀。
2.淀粉来源是马铃薯粉和木薯淀粉,没有添加谷物和豆类,相对低敏。
3.脂肪来源是鸡油和鳀鱼油,鱼油比较少,omega-3含量不高,但额外添加了3%的蛋黄粉,可以提供卵磷脂,所以也会有一定的美毛效果。
4.粗纤维来源是脱水胡萝卜、雪梨粉、纤维素、菊苣根粉等,姜黄粉有抗炎的作用。
5.鸡肝粉和酿酒酵母提取物是天然诱食成分,但鸡肝以粉剂形式出现时,品控难以保证。
6.乳钙+葡萄糖胺盐酸盐+鲨鱼软骨素(添加剂组成部分)能给骨关节提供营养,减少关节磨损。
问题:
①添加豌豆蛋白粉作为一部分蛋白质来源,吸收率低;
②部分粗纤维来源是纤维素,原料不明。并且原料中的果蔬添加量已经很多了,感觉没有必要再加纤维素。

7.添加剂分析
添加了甘露寡糖和多种益生菌,可以调节肠道菌群,提升肠道免疫力。
络合形式的矿物质比较好消化,硫酸亚铁、硫酸铜等矿物质比较难吸收,毒性较大。

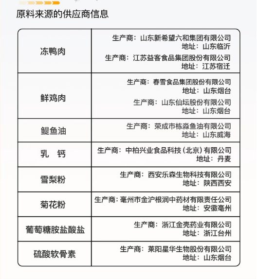
详情页展示了比较详细的原料供应商信息,产品透明度较高。
代工厂是烟台中宠食品股份有限公司,是国内一线代工厂,品控会比较好。
二、营养数据&检测报告
1.营养保证值

粗蛋白质≥35%,粗脂肪≥16%,粗纤维≤6%,钙≥1.0%,总磷≥0.8%……符合国标、AAFCO、fediaf等营养标准。
2.检测报告

✔粗蛋白质实测38.18%,比较好;
✔粗脂肪实测18.0%,适中;
✔钙含量实测1.20%,总磷实测0.96%,钙磷比接近1.25:1,正常;
✔淀粉实测20.4%,还不错;
✔赖氨酸含量实测2.44%,实际肉投量大概是70%左右。
✔未检出黄曲霉毒素、亚硝酸盐、沙门氏菌等有害物质,检测项目比较多,产品透明度高。
三、适口性反馈
1.颗粒&气味
领先鸭肉梨狗粮的大小适中,颜色不算特别深,表面干爽,但稍微会有点硬,不适合牙口不怎么好的狗狗。
狗粮闻上去很香,没有奇怪的腥臭味。

2.适口性测试
为了观察这款狗粮的适口性,我们邀请了几名铲屎官一起给家里的狗狗试吃,随后收集了大家的具体反馈:

综合评价
综合前面的测评情况来看,领先鸭肉梨狗粮的整体水平还算可以,推荐指数:★★★
主要加分项是背靠大厂,而且产品透明度比较高,品控应该是比较好的。
其次,鸭肉梨狗粮有清热降火的功效,适合有泪痕、容易上火的狗狗。
最后,狗粮的天然膳食纤维来源比较多,还添加了甘露寡糖和多种益生菌,对肠道也比较友好。
缺点:
▷主要肉源是冻肉,部分蛋白质来源于豌豆蛋白粉;
▷额外添加人工合成纤维素,鱼油含量也比较少;
▷添加剂中的部分矿物质原料不是很好;
▷日常售价比较高,买囤货的大包装才是比较合理的价格。