不知道大家对有鱼这个牌子的印象怎么样,虽然这两年它的热度稍微下降了一些,但之前也是国内头部猫粮品牌之一,想必是有一批固定粉丝量的。今天,我们来测评一下“有鱼鸽几烘焙猫粮”,一起来看看这款猫粮的性价比怎么样~

日常售价:28元/斤
生产厂家:中誉宠物食品(漯河)有限公司
一、原料分析

1.动物性原料
●配方前6位(鲜鸡肉47%、鲜鸡肉(带骨)18%、冻整鸽10%、鲜鸡肝8%、鲜鸡心4%、冻干鸡肉粒3%)合计高达91%,均为优质动物性原料,符合猫咪作为纯肉食动物的天然饮食需求。
●“一鸽顶九鸡”, 冻整鸽的添加进一步丰富了氨基酸谱,为猫咪提供更全面的营养。
●内脏(鸡肝+鸡心)占比12%,相对合理,在提供多种维生素和牛磺酸的同时,也不会带来过多的有害代谢物,增加猫咪的代谢负担。
●冻干鸡肉粒的主要作用是提高猫粮的适口性,同时提供优质蛋白质和脂肪。
✘鱼油的添加量仅0.5%,能提供的omega-3含量有限,美毛效果一般。
2.其他原料分析
●使用红薯粒和木薯粉作为碳水化合物和膨化成型来源,不含谷物、豆类等易过敏源;
●粗纤维由纤维素、西红柿粉、胡萝卜粉、蔓越莓和车前子提供,蔓越莓和车前子可以改善泌尿道健康。

3.添加剂分析:
●添加剂中有枯草芽孢杆菌、蛋白酶和益生元(甘露/果寡糖),可以促进消化,减轻肠胃负担。
●丝兰提取物能有效减少粪便异味。
●牛磺酸 & 各类维生素/矿物质较为全面,蛋白类矿物质更易吸收。

✔产品详情页有非常详细的原料供应商信息,不仅是主要原料,甚至包括添加剂的详细溯源都有展示,透明度很高。
✔代工厂中誉(漯河)是具有一定知名度和认可度的大厂,品控ok~
二、营养数据&检测报告
1.营养保证值

粗蛋白质≥38%,粗脂肪≥17%,粗纤维≤5%,钙≥1.0%,总磷≥0.8%……符合国标、AAFCO、fediaf的猫粮营养标准。
2.检测报告

✔粗蛋白质实测44.33%,中高水平;
✔粗脂肪实测20.0%,适中,整体营养比较长肉;
✔钙含量实测1.78%,总磷实测1.22%,钙磷比1.45:1,正常;
✔淀粉算出来是22.87%,实际约19%左右,中等;
✔未检出沙门氏菌、黄曲霉毒素和重金属,安全卫生。
三、适口性观察
1.颗粒&气味
有鱼这款猫粮的颗粒比较小,表面干爽不油腻,冻干很完整,但数量较少。猫粮闻起来比较香,腥味不重。

2.适口性反馈
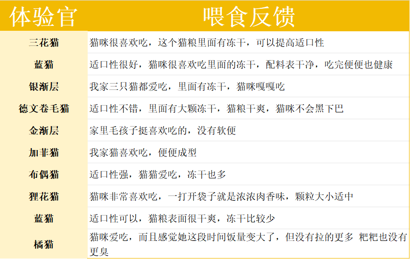
为了观察这款猫粮的适口性,我们邀请了几名铲屎官一起给家里的猫咪试吃,随后收集了大家的具体反馈:

综合评价
这是一款配方相当优秀的烘焙猫粮,核心优势是鲜肉含量高,蛋白质充足,脂肪含量适中,适合大多数健康的成猫和幼猫。
此外,这款猫粮的产品透明度很高,溯源信息很详细,代工厂也不错。
不过,这个营养配比的猫粮比较长肉,如果你家猫咪需要减肥,或者年龄比较大了需要控制脂肪的摄入,建议选择其他产品。