领先缤纷果蔬狗粮可以买吗?性价比怎么样?如果大家最近打算给狗狗换粮,且有考虑买这款的话,可以来先来看一下测评哦!测评内容包括原料分析、检测报告分析和适口性观察等方面,希望能给大家提供参考。

日常售价:16.5元/斤
生产厂家:烟台中宠食品股份有限公司
一、原料分析

1.蛋白质主要来源是鲜鸡肉、鸡肉粉、三文鱼和牛肉粉,动物性原料总占比82.4%,是比较高的,但部分蛋白质来自豌豆中的植物蛋白,对狗狗来说相对不那么容易吸收。另外,鸡油占比6%,比较高,不适合老年犬和患有胰腺炎的狗狗。
2.淀粉来源主要是红薯干和木薯淀粉,部分来自豌豆。虽然没写占比,但根据排名来看,应该不是很低。
3.冻干类型比较多,配方透明,配料基本都是肉类和果蔬,营养还不错,但总占比只有5%。
4.配方中有蛋黄(提供卵磷脂)、蛋黄粉、鱼油(没写具体来源)、鳀鱼油能起到美毛效果,但占比都很少,所以实际作用应该不大。
5.配料表中的膳食纤维来源看起来很丰富,包括各种果蔬和苜蓿草颗粒,但还是额外添加了合成纤维素,所以果蔬的实际添加量非常少,营养价值有限。
6.葡萄糖胺盐酸盐是一个比较加分的添加,和添加剂中的硫酸软骨素是保护骨关节的重要营养物质。
总体来说,配方看起来很丰富,但实际水平其实没那么优秀。主要问题是:
- ①动物脂肪的添加量比较多,鱼油的添加过少;
- ②部分蛋白质来自豆类;
- ③淀粉原料占比较高。

7.添加剂除了硫酸软骨素之外没什么亮点,甘露寡糖是一种益生元,可以促进肠道益生菌生成。

(此处仅截取部分内容)
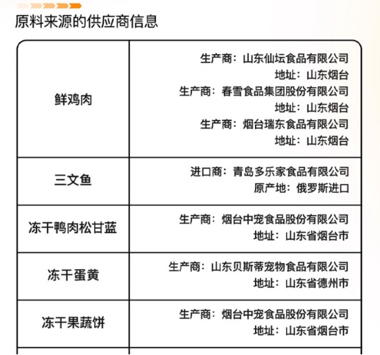
产品详情页有公开较为详细的原料供应商信息√
代工厂是烟台中宠(自有工厂),过往评价和品控也比较OK~
二、营养数据&检测报告
1.营养保证值

粗蛋白质≥33%,粗脂肪≥14%,粗纤维≤8%,钙≥1.0%,总磷≥0.8%……符合国标、AAFCO、fediaf的狗粮营养标准。
2.检测报告

✔粗蛋白质实测36.21%,符合承诺值;
✔粗脂肪实测16.2%,适中;
✔钙含量实测1.15%,总磷实测0.97%,钙磷比1.18:1,正常;
▂淀粉实测25.8%,中等偏高;
✔检测项目比较多,多种重金属、农药残留等有害物质未检出。
✘检测出少量维生素K3(甲萘醌),这是一种人工合成维生素,安全方面具有争议性。
三、适口性观察
1.颗粒&气味
打开包装的时候能看到色彩鲜艳的冻干,虽然不算很多,但看起来和配料一样丰富。狗粮颗粒大小适中,颜色偏深,表面会有轻微油脂,闻起来比较香。

2.适口性反馈
为了观察这款狗粮的适口性,我们邀请了几名铲屎官一起给家里的狗狗试吃,随后收集了大家的具体反馈:

综合评价
领先缤纷果蔬狗粮的配方虽然看似“精彩”,但实际营养和配比上不算优秀。过于丰富的原料对狗狗来说是把双刃剑,虽然能提供多种营养元素,但也有一定的致敏风险,而且长期喂食这种冻干多拼狗粮还容易导致狗狗挑食。
另外,这款狗粮的部分蛋白质来自豌豆,且碳水比较高,所以确实算不上一款好粮。
不过,目前这款狗粮的日常售价只要16.5/斤(活动价应该更低),且产品背靠大品牌和自有工厂,品质相对稳定,健康且体型匀称的狗狗偶尔吃吃是没问题的。