很多宠主可能听过馋不腻狗粮,但对他家的猫粮比较陌生。其实,氧宠博士之前就测评过馋不腻的猫粮,感觉配方是还不错的,今天我们重新来测一下他家的这款烘焙猫粮,看看是不是值得买。

售价:约30元/斤
代工厂:山东汉欧生物科技有限公司
一、购买
为了确保产品质量,我们这次测评的猫粮也是从馋不腻旗舰店上购买的,这款猫粮在购买正装的时候会赠送试吃装,如果猫咪不爱吃,正装未拆封的情况下30天内可退。

二、原料分析

1.动物性原料总占比87%以上,主要肉源是鲜鸡肉和冻兔肉,兔肉更符合猫咪在野外的天然食物链,低敏且易消化。内脏占比8%,不会太高,在提供维生素A和微量元素的同时,不会给猫咪带来额外的代谢负担。
2.淀粉来源是红薯淀粉,不含谷物和麸质,重点是居然标了占比,好多品牌一到淀粉就不写~
3.脂肪来源是鸡油+鱼油,都没写占比,而且鱼油也没写具体类型,开始扣分……
4.纤维素来源是人工合成纤维素+南瓜粉、胡萝卜粉等,果蔬相对较少。
5.蔓越莓和车前子含有花青素等微量元素,可以改善猫咪的泌尿道健康。
6.葡萄糖胺盐酸盐+硫酸软骨素的主要功效是促进关节滑液形成,减少关节磨损和疼痛。
7.添加剂中还有2种益生元(果寡糖+甘露寡糖),可以促进肠道有益菌生成,改善肠胃功能。丝兰提取物能够对提升肠道对蛋白质的吸收率,减少粪便异味。
二、营养数据&检测报告
1.营养保证值

馋不腻这款烘焙猫粮的营养保证值居然足足有30项,做了检测报告的就是有底气。
先看看重要的几项:粗蛋白质≥45%,粗脂肪≥15%,粗纤维≤5%,钙≥1.2%,总磷≥1.0%……符合国标、AAFCO、fediaf等营养标准。
2.检测报告

✔粗蛋白质实测52.83%,粗脂肪实测16.7%,蛋白质含量非常高;
✔钙含量实测1.46%,总磷实测1.36%,钙磷比为1.07:1,正常;
▂水溶性氯化物实测0.89%,偏咸;
✔牛磺酸实测0.46%,优秀!
▂检测报告较为详细,营养类型有30余种,如果加上镁含量和更多卫生安全方面的检测就更好了。

产品详情页有主要原料的供应商信息,产品透明度OK
代工厂是山东汉欧生物科技有限公司,品控也是不错的
三、适口性反馈
1.颗粒&气味
馋不腻烘焙猫粮的颗粒比较小,表面干燥不油腻,可降低猫咪黑下巴的风险。猫粮采用鲜肉酶解技术,可以释放肉香,提升适口性。

2.适口性测试
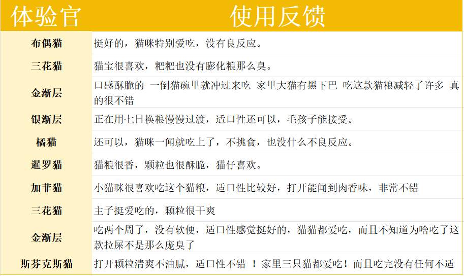
为了观察这款猫粮的适口性,我们邀请了几名宠主一起给猫咪进行喂食测试,随后收集了大家的反馈:

综合评价
结合前期测评结果来看,馋不腻这款猫粮的营养价值是很不错的,但透明度方面有待提高,建议先优化一下原料组成的详细配比。
推荐指数:★★★
首先,馋不腻烘焙猫粮的蛋白质含量非常高,脂肪和碳水都比较低,适合猫咪控制体重和减肥。
其次,这款猫粮相对低敏,且添加了2种益生元,所以肠胃敏感的猫咪也可以尝试,但换粮期间也要注意逐渐过渡。
不过,这款猫粮的水溶性氯化物含量稍高,猫咪吃完可能会喝水比较多,注意给它提供充足的饮水。