Hallo,大家好,这里是氧宠博士的测评栏目。
很多铲屎官在挑选猫粮时,不仅想要营养高、低敏、肠道友好的配方,还想要美毛功效。但遗憾的是,市面上不可能出现一款“六边形”猫粮,能满足大家的所有要求。今天,我们测评的是尾巴生活闪靓鲜焙鱼油猫粮,一起来看看它的品质如何吧~

参考售价:46元/斤
生产厂家:山东省国宠宠物食品责任有限公司
一、原料组成

1.动物性原料
●鲜鸡肉占比高达72%,加上鸡蛋、内脏、脂肪等,动物性原料总占比92%,属于高端猫粮的配置。
●内脏占比8%,鸡肝占比合理,不会增加猫咪的代谢负担。
●冻干蛋黄颗粒富含卵磷脂,鱼油含量高达3%,可提供丰富的omega-3不饱和脂肪酸,可以抗炎、美毛、促进皮肤健康。
●鳖蛋粉是小众高端成分,富含胶原蛋白和卵磷脂,可以给猫咪额外补充营养,美毛爆毛。
2.其他原料分析
●碳水原料是木薯淀粉和甘薯颗粒,无谷无豆配方,低敏易消化;
●粗纤维由蓝莓、蔓越莓、南瓜、螺旋藻粉0.3%、纤维素、酿酒酵母提取物提供,蔓越莓可以改善泌尿道健康;螺旋藻粉含植物性omega-3、维生素和矿物质等营养;酿酒酵母提取物是天然诱食剂,也可以补充维生素B、蛋白质、氨基酸等营养。

3.添加剂分析
●谷氨酰胺主要能支持肠道免疫系统,搭配多种益生菌(嗜酸乳杆菌、枯草芽孢杆菌)与益生元(甘露寡糖、果寡糖),可以促进肠道健康。
●肌醇过去被称为维生素B8,可以促进毛发生长,改善毛质。
●螯合矿物质吸收率高,维生素谱完整。
●额外添加了透明质酸钠,可以营养关节。

✔产品详情页有展示比较详细的原料供应商信息,透明度很高。

✔代工厂山东省国宠宠物食品有限公司,品控OK~
二、营养数据&检测报告
1.营养保证值

粗蛋白质≥42%,粗脂肪≥16%,粗纤维≤6%,钙≥1.0%,总磷≥0.8%……符合国标、AAFCO、fediaf的猫粮营养标准。
2.检测报告

✔粗蛋白质实测43.85%,中高端水平,营养较高;
✔粗脂肪实测20.9%,适中,但不适合体型偏胖的猫咪;
✔钙含量实测1.48%,总磷实测1.10%,钙磷比1.34:1,正常;
✔淀粉估算17%左右,算是比较低的~
猫粮的检测报告项目比较少,没有沙门氏菌、黄曲霉毒素等卫生检测,也没有omega-3、omega-6数据(理论上说美毛配方猫粮应该提供~),这方面的透明度比较欠缺。
三、适口性测试
1.颗粒&气味
尾巴生活这款鸡肉鱼油烘焙猫粮的颗粒比较小,颜色呈棕褐色,里面还有蛋黄夹心,闻起来很香。猫粮表面干爽不油腻,不容易导致猫咪黑下巴问题。

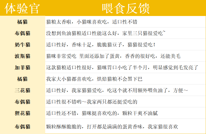
2.适口性反馈
为了观察这款猫粮的适口性,我们邀请了几名铲屎官一起给家里的猫咪试吃,随后收集了大家的具体反馈:

综合评价
总的来说,尾巴生活闪靓鲜焙鱼油猫粮的整体配方是很不错的,蛋黄和鱼油含量很高,不仅可以美毛,也是增肥长肉的不错选择。
不过,这款猫粮的检测报告项目太少,缺乏卫生安全检测和omega-3、omega-6数据,建议及时改进。