说到国产猫粮,大家还记得顽皮吗?前段时间顽皮刚过完27岁生日,是实打实的国产老牌了。不过之前的顽皮一直是在中端国产粮领域发展,现在却和官方平台搞起来权威探厂,为“小金盾”系列的产品做铺垫,也算是开始“支棱”起来了。
今天,我们就来测评一下顽皮小金盾鲜肉烘焙猫粮,看看这款猫粮值不值得购买!

●售价:30+元/斤
●类型:烘焙粮
●代工厂:烟台中宠食品股份有限公司(自有工厂)
一、购买
为了确保产品质量,我们这次测评的猫粮也是从顽皮旗舰店上购买的,这个猫粮的规格大家要看清楚,一袋是1.35kg,不是1.5kg哦!

二、原料分析

1.动物性原料总占比高达93%,82%鲜鸡肉,4%鲜鸡肝。属于比较低敏的单一肉源配方,而且内脏占比较少,在提供天然维生素和微量元素的同时,也不会增加猫咪的代谢负担。
2.蛋黄粉富含卵磷脂,鱼油的添加量有2%,还不错,有一定的美毛效果。
3.全脂羊奶粉含有高浓度的优质蛋白质和钙,可以助力猫咪健康成长,增强免疫力。
4.淀粉是木薯,还不错,没有添加豆类和谷物。
5.纤维素来源比较普通,豌豆纤维、纤维素和菊苣根粉都不算优质,多加点南瓜、西蓝花、苹果等果蔬类会更好。

6.添加剂中没有人工诱食剂、争议性防腐剂、染色剂等,并额外添加了益生元+后生元+益生菌,可以改善猫咪的肠道菌群,提升肠道免疫。
▂添加剂种类过多,这种情况一般是天然材料营养不够全面或均衡导致的。
三、营养数据&检测报告
1.营养保证值

粗蛋白质≥45%,粗脂肪≥20%,粗纤维≤6%,钙≥0.6%,总磷≥0.5%……符合国标、AAFCO、fediaf等营养标准。
钙和磷的占比是比较适合成年猫咪的,成长发育期间的幼猫需要更多的矿物质(钙≥1.0%,磷≥0.8%),以确保骨骼发育。
2.检测报告

✔粗蛋白质实测47.19%、粗脂肪23.5%,高蛋白中脂肪,比较适合猫咪长肉发腮。
✔实际钙、磷占比较高(达到幼猫营养标准),钙磷比1.49:1,正常;
✔碳水含量≈13%,很优秀;
✔水溶性氯化物0.68%,正常,稍稍有点咸;
✔牛磺酸实测0.54%,很优秀!
✔未检出黄曲霉毒素、沙门氏菌、汞、亚硝酸盐等,安全过关。

烟台中宠是顽皮的自有工厂,所以品控会相对好一些,当然出了问题就别想甩锅啦~
原料供应商公开,产品透明度较好,而且宣称的是出口级别肉源。
四、适口性反馈
1.颗粒&气味
顽皮小金盾烘焙猫粮的颗粒比较小,颜色不是很深(白肉做出来的猫粮一般不会太黑),打开包装就能闻到肉香味。因为是0喷涂油脂的烘焙粮,所以表面会很干爽,不容易导致猫咪黑下巴问题。

3.适口性反馈
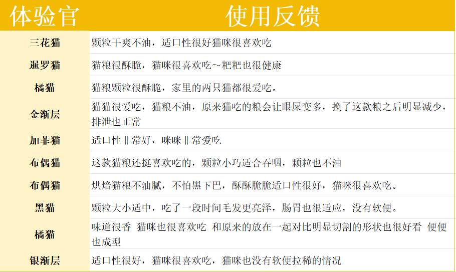
为了观察顽皮小金盾烘焙猫粮的适口性,我们邀请了几位宠主一起参与猫咪的试吃体验,随后收集了大家的反馈:

综合评价
结合前期测评结果来看,顽皮小金盾鲜肉烘焙猫粮的品质是非常不错的,推荐指数:★★★★
首先,它肉源确实很好,不仅是O冻肉、O肉粉,还使用了单一肉源,又没有添加谷物和豆类,所以是非常低敏的一款猫粮。
其次,这款猫粮的蛋黄粉和鱼油的添加量都不算少,所以会有一定的美毛效果。添加剂中益生元+后生元+益生菌的组合,还能帮助猫咪调节肠道菌群。
虽然纤维素来源不是很优秀,但总体配方很不错,而且是由顽皮自有工厂生产的产品,品控更稳定。