宝子们,去年我们暂停氧宠测评栏目的时候,完全没想到今年的木薯猫砂会这么火,以至于最近更新的猫砂评测都是关于木薯猫砂的(未来预计还有很多)。
今天我们先来总结一下木薯猫砂的特点:
- 1.结团好,不易粘底
- 2.粉尘少,基本不会粉化
- 3.颗粒小,脚感好,但容易带出
- 4.除臭欠佳,价格高
总体来说,木薯猫砂在使用上方面远胜于其他类型的猫砂,但在除臭是不可忽视的短板,加上价格比较高,所以很多铲屎官会选择与豆腐猫砂或矿砂混合使用。
接下来,我们要测评的是星宴木薯猫砂,不知道它能不能超出我们的期待吧!

●价格:29.9元/2.5kg
●成分:玉米淀粉、木薯粉、小苏打等
●冲马桶:不能
一、购买
虽然星宴在很多平台都有旗舰店,但个人还是比较信任天猫,所以还是选择从某宝旗舰店上购买了。大家可以根据个人习惯或对比价格之后,选择更合适的平台。

二、开袋测试
1.颗粒&气味
星宴木薯猫砂除了本身的植物砂颗粒之外,还添加了小苏打颗粒和蓝色除臭珠,所以会有大小不均匀的情况,但总体触感是很好的。猫砂带出的情况依旧严重,相信选择木薯猫砂的铲屎官已经不在意这个了。

猫砂闻起来有淡淡的清香,但不是很明显的香精味,不用担心会刺激猫咪的鼻子,也不会存在香味和猫尿臭味混合的怪味。
2.粉尘情况
和其他木薯猫砂一样,星宴这款木薯猫砂也没有什么粉尘,往下倒的时候只能看到它本身的细小颗粒。使用了10天左右,猫砂盆底部也没有出现粉化情况。

3.结团
这款猫砂的结团速度很快,尿团很结实,不会散。小颗粒的植物砂对便便的包裹效果也很好,前提是猫咪会埋屎。

4.除臭
重点来了,大家都很关心的除臭问题。相对其他木薯猫砂,它的除臭效果是明显比较好一些的,尤其是前一周,猫咪的尿味可以遮得七七八八。后期猫砂剩余比较少的时候,尿味会逐渐加重,但这种情况基本是所有猫砂都无法避免的。
5.粘底
这款猫砂在粘底方面的表现也很优秀,铲屎过程很顺滑,具体效果可以看下图,真的不错~

三、检测报告

某宝的产品详情页有公开猫砂的检测报告,证实猫砂不含甲醛和黄曲霉毒素,虽然各大品牌的自检可能存在水分,但有总是比没有好的。
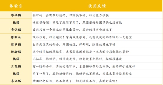
四、使用反馈
为了更客观、全面地了解星宴木薯猫砂的使用效果,我们按照惯例邀请了几名铲屎官一起将猫砂带回家体验,随后收集了大家对这款猫砂的真实评价:

总结一下大家的评价,就是结团效果真的很不错,也几乎不粘底,但除臭方面还是有待提升,多猫家庭要慎重选择。
综合评价
综合所有表现来看,星宴这款植物猫砂还是很不错的,推荐指数:★★★★
优点:
✨结团好、不粘底、对粑粑的包裹效果好;
✨除臭效果对比同类型产品稍微强一点点;
✨粉尘少、不易粉化;
✨脚感好,没有很浓的香精味,猫咪喜欢。
缺点:
⚠️价格高,容易带出;
⚠️不能冲马桶;
⚠️除臭还有待提升。
不得不说,现在的猫砂确实越做越好了,材料也越来越新颖,之前觉得矿砂已经很不错了,没想到木薯植物猫砂能更上一层楼。希望商家能再接再厉,一举解决木薯猫砂的除臭问题,同时把价格打下来!