Hello,这里是氧宠博士的测评栏目~
最近和其他铲屎官朋友聊天的时候,发现大家都不怎么关注蓝氏的狗粮了。想当初,蓝氏犬粮在众多国产粮里,排名至少到前五,为什么逐渐沉寂下来了呢?今天,我们就来测评一下蓝氏新出的一款狗粮——大鹅巴西莓烘焙犬粮,看看他家的产品发生了哪些变化~
●价格:28.6元/斤
●类型:烘焙粮
●生产厂家:宣城福新宠物食品有限公司
一、购买&售后
为了确保产品质量,此次测评的产品都是从蓝氏官方旗舰店上购买的。在购买正装时,品牌会赠送2小袋同款试吃,如果狗狗对试吃的狗粮不感兴趣,可与商家联系将未拆封的正装退回。

二、原料分析

●动物性原料都是鲜肉,以鹅肉和鸭肉为主,占比77%。鸭肉在中医理念中有凉血清热的功效,鹅肉也是优质蛋白质来源。
●淀粉的主要来源是鹰嘴豆和红薯颗粒,占比很小,没有添加谷物。
⚠️小tips:鹰嘴豆添加过多容易导致胃胀气和消化不良,很多品牌还喜欢用这个来补充植物蛋白,让狗粮的数据更好看。
●纤维来源就特别丰富了,除了常见的甜菜、南瓜、纤维素,额外添加多种果蔬原料,可以给狗狗补充维生素和微量元素。巴西莓含有花青素和天然多酚类抗氧化剂,有很好的抗炎和抗氧化效果,可惜只添加了2%。
●脂肪来源有鱼油、葵花籽、鸭油和椰子油,有一定的美毛效果。
✨特别添加:麦卢卡蜂蜜是近期比较热门的养生产品,这种蜂蜜含有独特的抗菌物质(甲基乙二醛),可以保护胃肠黏膜,同时能够刺激胃部分泌胃酸,促进肠胃消化。因为热门+产量小+宣传到位,所以价格很高~

●硫酸软骨素+葡萄糖胺盐酸盐可以呵护狗狗的骨关节健康,络合类矿物质比较好吸收。
●丝兰提取物可以促进蛋白质的消化吸收,减少粪便异味。
●未添加亚硝酸盐、谷氨酸钠、山梨酸钾、甜味剂和不良诱食剂。

产品详情页展示了主要原料的供应商信息,包含多种进口植物原料,以及通过ISO食品安全认证的肉类原料。
三、营养数据&检查报告
1.营养保证值

2.检测报告

✔粗蛋白质实测38.14%,粗脂肪实测19.7%,属于高蛋白中脂肪的营养配方;
✔钙含量实测1.22%,总磷实测1.10%,钙磷比为1.09:1,正常;
✔水溶性氯化物0.73%,还ok,不算很咸;
-碳水化合物算下来大约27.4%,比较高。
✔未检出重金属、黄曲霉毒素、大肠埃希氏菌、BHA、BHT等物质,卫生安全。
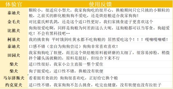
四、适口性反馈
1. 颗粒&气味
蓝氏大鹅巴西莓烘焙犬类的颗粒不大,适合小型犬。颜色不算很深,表面干燥不油腻。肉眼能看到巴西莓打碎后的果肉,还能闻到明显的肉香味。

2. 试吃反馈
为了观察这款狗粮的适口性,我们邀请了几位宠主一起给家里的毛孩子进行试吃,随后收集了大家的反馈:

综合评价
结合以上测评结果来看,蓝氏大鹅巴西莓烘焙犬粮的品质依旧很不错,推荐指数:★★★☆
●首先,这款狗粮是纯鲜肉配方,没有添加任何冻肉、肉粉等廉价原料,而且搭配了很多营养丰富的食材,比如白蘑菇、椰子油、羽衣甘蓝等。
●其次,这款狗粮的适口性比较好,大部分狗狗在换粮期间也没有出现软便、呕吐等肠胃不适应的表现,肠胃不好的狗狗也可以尝试(注意7日换粮法)。
❓缺点是鱼油没有写明来源,而且淀粉含量不低。结合价格、工艺和产品透明度来看,总体评分可以打个A。
还要注意的是,虽然这类狗粮宣称可以“改善狗狗泪痕问题”,但大家不要抱有太大的期望。因为很多狗狗的泪痕不单是与饮食有关,而是由鼻泪管堵塞、倒睫毛、先天泪腺分泌旺盛等原因引起的,如果泪痕特别严重,还是要去医院检查的哦~