在宠物养护日益精细化的今天,狗粮的品质直接影响到狗狗的健康与活力。特别是到了夏天,一些狗狗容易因为上火而出现口臭、泪痕、便秘等问题,所以很多品牌都开始生产了鸭肉梨配方的犬粮。今天,氧宠博士要为大家测评一款伯纳天纯的鸭肉梨犬粮——生时力系列鸭肉梨全价鲜肉烘焙犬粮,让我们一探究竟,看看它是否能满足狗狗的营养需求。
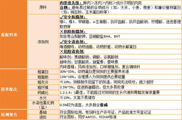
狗粮挑选原则:
在购买狗粮时,建议大家先参考一下最基本的狗粮挑选原则,以降低踩雷的概率。

伯纳天纯生时力犬粮测评

一、购买
为了确保产品质量,本次测评样品直接购自伯纳天纯官方旗舰店,大家在采购犬类产品时,也要注意选择正规渠道。

二、原料剖析

•核心蛋白:以鲜鸭肉与鲜鸡肉为核心,拒绝肉粉,动物性原料占比90%,为狗狗提供强大生长支持。
•低碳水选择:选用红薯替代谷物,减少过敏风险,对敏感体质的狗狗比较友好。
•优化脂肪源:除了肉类本身带有的脂肪之外,没有额外添加禽类动物脂肪,其他脂肪由鱼油和亚麻籽提供,鱼油富含Omega-3,有效促进毛发亮丽。亚麻籽油代替了鸡油、鸭油,可以减少胰腺炎的发病率。
•膳食纤维组合:南瓜、梨、蓝莓与枸杞等果蔬的加入,为这款狗粮提供了丰富的膳食纤维,也包含一些维生素和微量元素。

•关节强化:添加了葡萄糖胺盐酸盐与硫酸软骨素,能改善狗狗的关节灵活性,保护骨关节健康。
•消化系统支持:甘露寡糖、果寡糖和多种益生菌的组合,共同维护肠道健康,丝兰粉可以减少粪便臭味。
•矿物质:螯合类矿物质更容易吸收,毒副作用也小。

产品详情页有展示非常详细的原料供应商信息,透明度很高。而且伯纳天纯的大部分产品都是由自有工厂生产,品控相对较好。
三、营养数据与检测报告
1、营养保证值:

2、检测报告:

✔实测粗蛋白质达43.37%,粗脂肪21.0%,符合承诺值;
✔钙含量实测1.26%,总磷实测1.02%,钙磷比例1.25:1,完美匹配成长需求。
✔粗纤维实测2.9%,粗灰分较少,水溶性氯化物含量合理;
✔淀粉含量实测14.1%,比较低,不用担心狗狗变成造粪机;
✔未检出重金属、沙门氏菌、黄曲霉毒素、亚硝酸盐等有害物质,安全无忧。
四、适口性体验
1、外观与气味
伯纳天纯生时力鸭肉梨烘焙犬粮的颗粒比较小巧,大约6*8mm,颜色较深,表面干燥不油腻,闻起来没有腥味。

2、喂食反馈
通过10位宠主的反馈可以看出,大多数狗狗对这款狗粮都十分喜爱,证明其适口性很不错。然而,不少狗狗在换粮期间出现了软便的症状。

综合评价
结合前期测评结果来看,伯纳天纯生时力鸭肉梨鲜肉烘焙犬粮的营养价值还不错,但价格不算低,而且换粮容易出现软便的情况。推荐指数:★★★
这款狗粮的蛋白质全部来自鲜肉,没有使用肉粉、冻肉和植物蛋白,而且是无谷配方,营养且低敏。
其次,这款狗粮没有添加鸡油、鸭油等动物脂肪,膳食纤维也来自果蔬原料,淀粉实测含量也比较低,营养很均衡。
最后,伯纳天纯具备自有工厂,产品品控好,检测也没有问题,所以换粮容易软便可能是肉源问题或蛋白质较高,狗狗短时间内不容易适应导致的。